發布產品/安裝技術的知識文章 為您答疑解惑

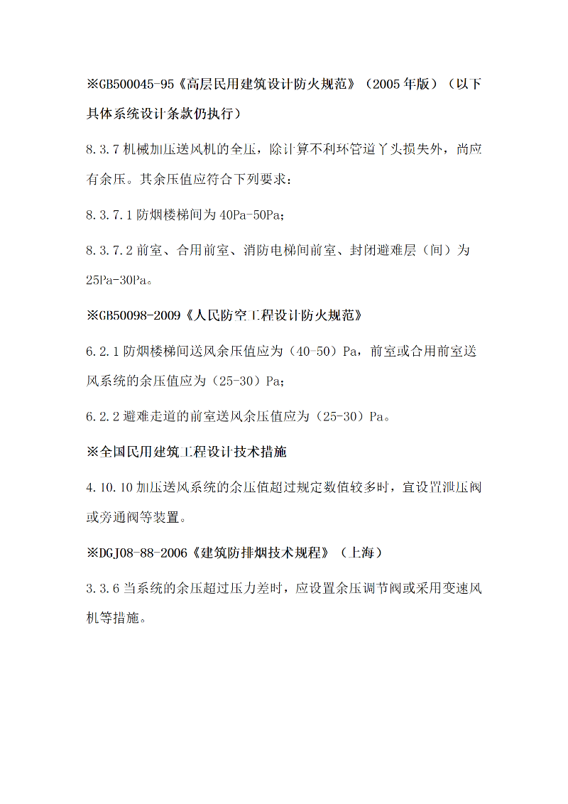
防煙樓梯間到疏散走道的壓力是多少?

返回列表 來源: 發布日期: 2024.11.19

防煙樓梯間到疏散走道的壓力是多少?40~50Pa

‌防煙樓梯間到疏散走道的壓力差應為40~50Pa‌。在火災發生時,人們的逃生路線通常為走道-前室-樓梯間。為了阻止火災燃燒時產生的有毒氣體和高溫氣體進入樓梯間,正壓送風係統啟動時,壓力值應為樓梯間>前室>走道。機械加壓送風量應滿足走廊至前室至樓梯間的壓力呈遞增分布,以確保安全疏散。‌

文字文稿1_01文字文稿1_02

谘詢熱線

400-812-0910
網站地圖